我们对Cookie的使用策略
我们对Cookie的使用策略
我们的网站使用Cookies和其他类似技术来区分您与我们网站的其他用户。这有助于我们在您浏览网站时,为您提供良好的体验,并允许我们改进我们的网站。
有关更多信息,请参阅我们的
Cookie 政策
。
拒绝
接受
中文
|
English
首页
产品
手机产品
有线产品
无线产品
算力产品
服务支持
销售渠道
安全公告
新闻资讯
新闻动态
人才招聘
监督举报
举报指南
我要举报
举报查询
关于我们
公司简介
奖项及荣誉
研发实力
社会责任
安全生产
中文
|
English
首页
产品
手机产品
有线产品
无线产品
算力产品
服务支持
销售渠道
安全公告
新闻资讯
新闻动态
人才招聘
监督举报
举报指南
我要举报
举报查询
关于我们
公司简介
奖项及荣誉
研发实力
社会责任
安全生产
关于我们
公司简介
奖项及荣誉
研发实力
社会责任
安全生产
首页
»
关于我们
»
社会责任
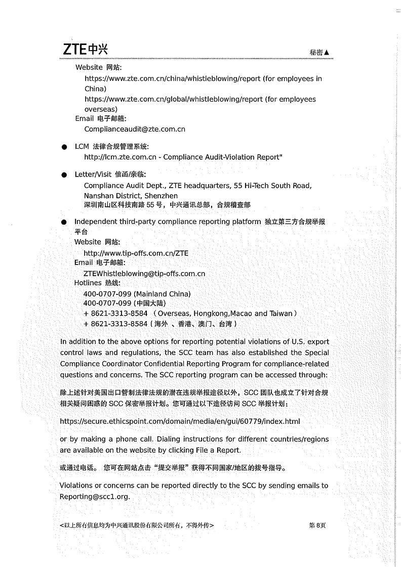
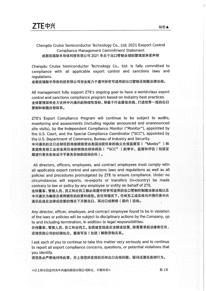
2021年合规政策和管理层承诺声明